政策咨询

当前位置: 首页>>继续教育>>政策咨询>>正文

关于开展药品使用监测和药品临床综合评价网络培训的通知
2024-05-27 16:19   审核人:   (点击: )


各部门、科室:

   为贯彻落实《关于开展药品使用监测和临床综合评价工作的通知》(国卫药政函〔201980号)、《关于加强医疗机构药事管理促进合理用药的意见》(国卫医发〔20202号)、《国家卫生健康委办公厅关于规范开展药品临床综合评价工作的通知》(国卫办药政发〔202116号)等文件精神,促进公司药品使用监测、药品综合评价工作的规范开展,医院拟开展药品使用监测和药品临床综合评价网络培训,现将具体事宜通知如下:

   一、培训目标

   通过药品使用监测和药品临床综合评价培训,进一步规范我院临床医务人员、药学专业人员的临床用药行为,熟知药品法律法规,加强药品使用监测意识,提高药品临床综合评价水平。

   二培训时间

   2024年528-2024年820日。

三、培训对象

全院临床医护人员和药学专业人员。

、培训内容

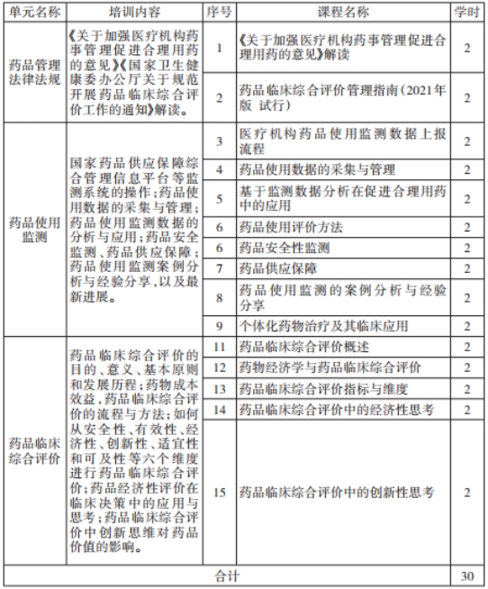
药品管理法律法规、药品使用监测、药品临床综合评价三部分内容,共30学时,具体培训内容详见附件1

、培训方式

本次培训采取网络在线学习方式。由各部门、科室织参培在职临床医护人员和药学专业人员通过“医博士”网PC端(www.yiboshi.com)或“医博士”手机APP端,按照《药品使用监测和药品临床综合评价学习流程》(附件2)开展学习。

  1. 培训要求

    (一)各部门、科室要高度重视药品使用监测和药品临床综合评价工作,加强管理监督,认真组织全员参加,力争做到“应培尽培”。

    (二)此次培训纳入贵州省2024年度省级继续医学教育培训项目。参培人员学习完成所有课程并通过考核,可根据需求自愿申请省级继续医学教育I类学分5分。申请成功的学分会自动对接到贵州省继续医学教育管理平台(学员端“继教通”),并生成有效电子学分。

    :  0851-28608549

    技术服务联系人:医博士   0851-86830775

    18798024972

     

    附件: 1.药品使用监测和药品临床综合评价网络培训课程

    目录

    2.药品使用监测和药品临床综合评价网络培训学习

    流程

     

                                                 太阳成集团122ccvip

                                                       2024年5月27日

     

     

     

     

     

     

     

     

     

    附件1

     

    药品使用监测和药品临床综合评价网络培训课程目录

     

     

    附件2

    药品使用监测和药品临床综合评价网络培训学习流程

    一、手机APP

    扫描下图二维码下载安装医博士APP注册完善个人信息(已注册过的学员直接登录)登录后点击屏幕下方“学习中心”“我的课程”选择“药品使用监测和药品临床综合评价网络培训”进入视频学习完成视频学习后,点击“我要练习”进行课后考试全部课程学习完毕和考试合格后点击“申请学分”。

    二、电脑端

    打开医博士网(网址:www.yiboshi.com输入用户名及密码登录(新学员先注册并完善个人信息)进入“学习中心”选择“药品使用监测和药品临床综合评价网络培训”进入视频学习完成视频学习后,点击“我要练习”进行课后考试全部课程学习完毕和考试合格后点击“申请学分”。

关闭窗口

  版权所有 太阳成(tyc122cc-VIP认证集团)-Official Platform 电话:0851-28608341  Email: 1530023619@qq.com  邮编:563003
 ICP备案号: 黔ICP备06003261号-2